شرایط پذیرش هستهها و واحدهای فناور در دوره رشد مقدماتی
۱- داشتن ایده محوری فناورانه و نوآورانه
2- دارابودن نمونه اولیه (MVP) از ایده محوری
3- حداقل یکی از اعضای هسته باید دارای تخصص یا تحصیلات دانشگاهی مرتبط و یا دانشجوی رشته مرتبط با ایده محوری باشد.
4- حضور پویای اعضای هسته یا شرکت در محل استقرار واحد در مرکز رشد الزامی است.
5- اولویت با هستههای فناوری است که در راستای اولویتهای موافقتنامه اصولی مرکز رشد فعالیت نمایند.
6- کسب امتیازات لازم در جلسه داوری تخصصی.
ایده محوری باید دارای اولویتهای زیر باشد:
– نو و ابتکاری باشد.
– امکانپذیر باشد.
– مبتنی بر تولید علم و فناوری جدید باشد.
– قابلیت بهکارگیری نیروهای متخصص و فارغالتحصیل دانشگاهها را داشته باشد.
– توجیه قانونی و مقرراتی داشته باشد.
– امکان گرفتن مجوزهای لازم و ضروری در زمینههای محیط زیست و… را داشته باشد.
– مقرون به صرفه و سودآور باشد.
– مبتنی بر نیاز داخلی کشور باشد.
– منجر به اشتغالزایی و تولید کسب و کار گردد.
– قابلیت فروش دانش و فناوری را داشته باشد.
شرایط پذیرش واحدهای فناور در دوره رشد
۱- دارای یک شخصیت حقوقی (شرکت یا مؤسسه ثبت شده) باشد.
2- کسب امتیازات لازم در جلسه داوری تخصصی
3- ترکیب تیم متخصص متناسب با زمینهی فعالیت واحد را داشته باشد.
4- دارابودن بوم مدل کسب و کار مناسب (Canvas Model Business).
5- حضور پویای اعضاء شرکت در محل استقرار در مرکز رشد الزامی است..
تعهدات دوره رشد مقدماتی
۱- بررسی و تثبیت ایده با تأکید بر مزیتهای اقتصادی آن
2- تکمیل تیم کاری و تقویت آن
3- بررسی دقیق بازار و تحلیل آن
4- تدوین مدل کسب و کار (Model Business)
5- ثبت شرکت به صورت حقوقی
6- حضور منظم در جلسات مشاوره و منتورینگ
7- شرکت در ارزیابیهای دورهای و کسب امتیاز لازم با ارائه مستندات لازم
8- شرکت در دورههای آموزشی و مهارتی مرکز رشد
9- رعایت قوانین و آییننامه مالی و انضباطی مرکز رشد جامع
10- حضور فعال و استقرار اعضای هسته در فضای کار اشتراکی یا اختصاصی مرکز و پیگیریهای برنامههای هسته
11- حضور تمام وقت حداقل یک نفر از اعضای تیم هسته فناور
12- هسته و واحد فناور ملزم به ارائه گزارش کتبی از فعالیت خود با تناوب تعیین شده از طرف مرکز رشد (مطابق با آئیننامهها) میباشد.
تعهدات دوره رشد
۱- استقرار و حضور تماموقت در واحد اختصاصی
2- تولید نمونه اولیه محصول/ خدمت
3- کسب مجوزها و استانداردهای موردنیاز
4- اقدام جهت اخذ مجوز دانشبنیانی/ صنایع خالق
5- رعایت قوانین مرتبط با بیمه، مالیات و سایر موارد مرتبط با شرکت
6- تدوین برنامه کسب و کار (Plan Business)
7- شرکت در ارزیابیهای دورهای و کسب امتیاز لازم با ارائه مستندات مربوطه
8- شرکت منظم در دورههای آموزشی و مهارتی مرکز رشد
9- حضور فعال در نمایشگاههای برگزار شده
10- پیگیری نامههای ارسالی از طرف مرکز رشد
11- رعایت قوانین و آییننامه مالی و انضباطی مرکز رشد
12- ارتباط مستمر و مؤثر با ستاد مرکز رشد
13- دارابودن لوگو، کارت ویزیت، وبگاه، بروشور و سایر ابزارهای تبلیغاتی موردنیاز
14- فراهم آوردن شرایط تولید نیمه انبوه (فضا، تجهیزات، نیروی انسانی، سرمایه)
15- اعلام قراردادهای منعقده، مجوزهای اخذ شده، جوایز و افتخارات کسب شده به مرکز رشد
16- واحد فناور ملزم به ارائه گزارش کتبی از فعالیت خود با تناوب تعیین شده از طرف مرکز رشد (مطابق با آئیننامهها) میباشد.
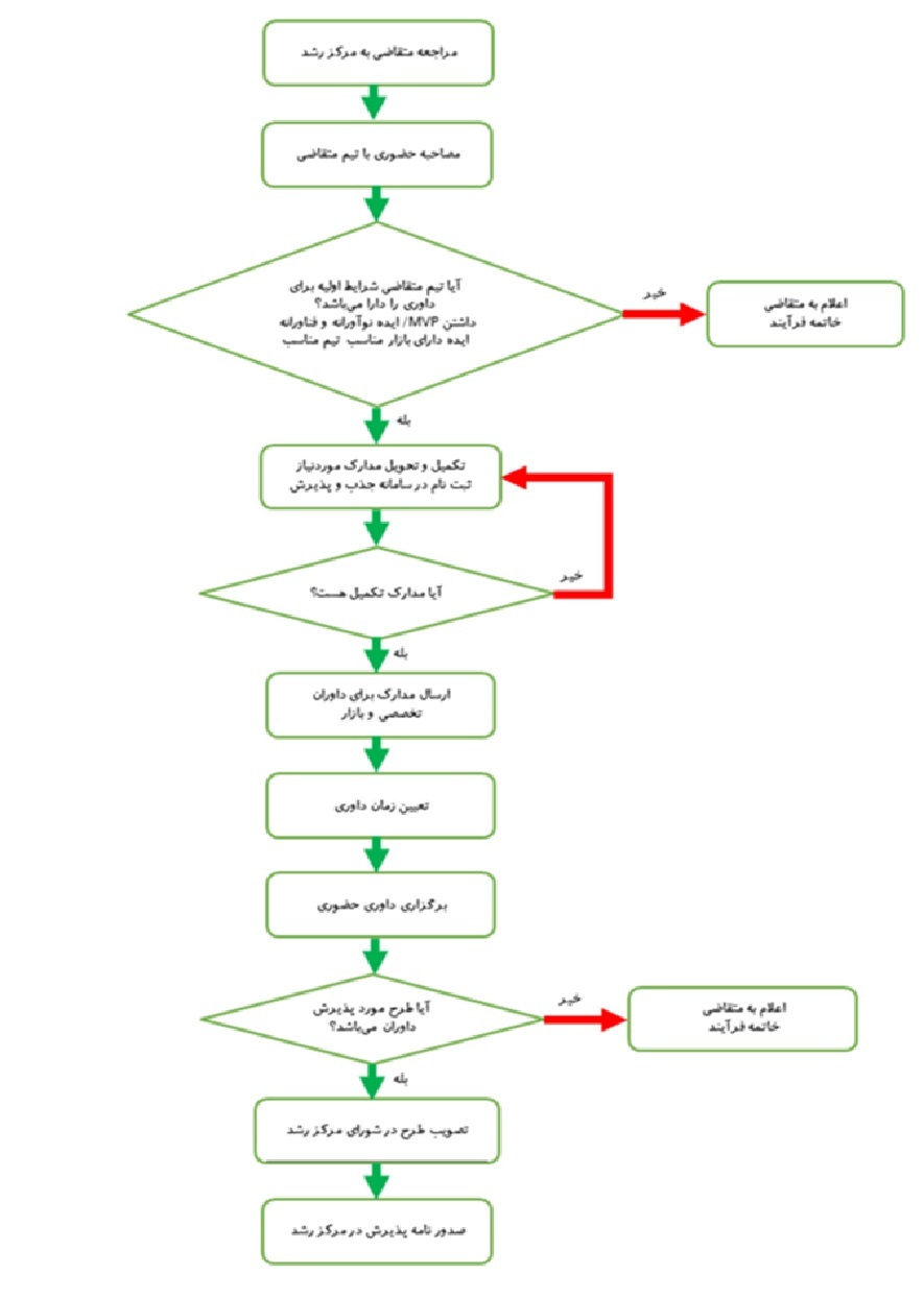
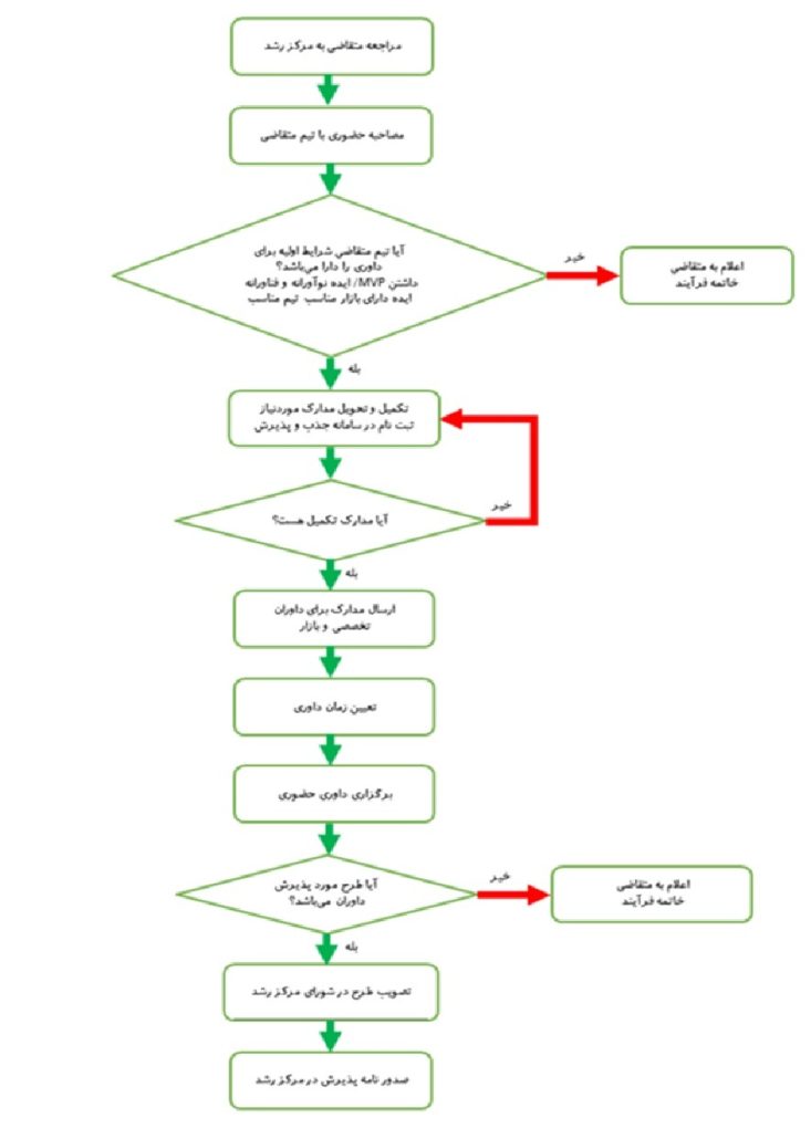
فلوچارت فرایند پذیرش در مرکز رشد واحدهای فناور کشاورزی استان گلستان
مرکز تحقیقات و آموزش کشاورزی و منابع طبیعی استان گلستان GANRRC
